2024-07-15 13:31:00


学生眼中的好教材——特征、意蕴与启示



摘要  关注学生眼中好教材的特征是教材编写的基点。本研究采取质性研究范式,基于30名7—9年级学生的访谈数据,借助Nvivo 12软件对学生眼中关于好教材的特征与意蕴的描述性资料进行相关类属分析。研究发现,学生所期待的好教材特征按照重要性排序依次是:趣味性、科学性、开放性、适切性。未来教材编写要以学生对好教材的期待为重要依据,坚持国家意志与学生需求相统一这个核心原则,走向“教材”与“学材”的融合,实现教材激发、维持学生学习兴趣的功能。


关键词  学生视角;好教材;高质量;趣味性;开放性


教材是学校教育教学的主要依据,是解决“培养什么人、怎样培养人、为谁培养人”这一教育根本问题的重要载体,直接关系到党的教育方针的有效落实和教育目标的全面实现。2019年教育部颁布了《中小学教材管理办法》,旨在加强中小学教材管理,提升教材建设水平。然而,国内外有关教材的研究大多从教师或理论工作者的角度对优质教材、高质量教材、精品教材或好教材进行探讨,却鲜有研究从学生立场进行考察。离开学生视角,关于教材研究的讨论就不会完整。事实上,学生作为教材的主要使用者,他们有能力对教材做出有效辨识,关注学生眼中好教材的特征是教材编写的基点,有利于教材依学、易学、促学。        

一、问题提出


当前的教材研究,无论理论还是实践,都缺乏学生的立场,忽视学生对教材情感、教材喜好和教材认知等方面的系统研究。好教材的特征具有鲜明的思想性、科学性、民族性、适宜性[1]、时代性[2]。从教材评价的角度分析,好教材有自己独特的内容属性、使用属性、表达属性[3],教材编写要观照特定的教育阶段,甚至整个教育阶段[4],未来教材编写与评价的重要依据和标准要关注教材是否全面发挥学生学习的主体性[5]

    

国外有关好教材的研究表明,教材是促进学生和教师学习的强大催化剂[6],其本身是连贯的,能够帮助学生将新知识组织成一个连贯且有意义的整体[7]。有关学生对于教材认知的少量研究表明,教材的外观要符合美学设计,封面可能会影响学生是愉快地选择使用这本教材还是避免使用这本教材。[8]当教材无法满足学习者的需求,无法充分转化为学生在课堂中切实体验到的东西,那么教材就只是一堆外在的、无关紧要的书本知识而已。[9]部分学者对好的数学教材的研究显示,好的教材本身具备吸引学生的某些特征。如:高质量的数学教材可以帮助儿童学习和享受阅读[10];能够激发学生学习数学的兴趣,帮助学生主动学习数学,激发学生的创造潜能,提高学生在生活中应用数学知识的意识[11];能够促进学习者自主发现,帮助学生解决生活中的问题以及便于向学生普及数学知识[12]。因此,在不断强调加强中小学教材管理,提升教材建设水平的同时,我们迫切需要关注编写什么样的教材才能引起学生的兴趣,提高学生的教材使用率。有鉴于此,揭示学生眼中好教材的特征及其意蕴,对于提高学生对教材的接纳程度,编写符合学生发展需求的高质量教材尤为重要。

     

二、研究设计


为了探究学生对于“好教材”的期待,揭示学生对于好教材的看法,本研究从学生的角度出发,采取质性研究范式,通过深度访谈的方法,倾听学生的声音,以期把握学生关于好教材特征的基本趋势,指引高质量教材的编写。

    

(一)研究对象的选择

本研究意在了解义务教育阶段学生眼中好教材的特征及其意蕴。对教材质量的感知是学生的切身体验和主观感受,由此,访谈法是较为适切的资料获取方法。基于方便抽样原则,本研究选取一所项目合作学校的7—9年级学生为对象,在预调研阶段访谈了15名学生,在预调研的基础上修改完善访谈提纲后又访谈了15名学生,共30名学生(以S1、S2……S30表示)接受了访谈,其中男生13人,女生17人。

    

(二)资料收集方法与过程

研究主要采用半结构访谈进行数据收集。半结构访谈是一种“目的在于获得被采访者的生活世界的描述,以解释所描述现象的意义”的访谈类型[13],在人文社会科学研究中的使用颇为广泛。在访谈时,研究者基于既有文献、预调研和研究问题设计了针对学生的访谈提纲,并多次依据访谈数据对访谈提纲进行修改、完善。访谈的问题主要有:

1. 你喜欢的教材是怎样的?有哪些特点?可否举例说明?

2. 你心中的好教材是怎样的?好教材有哪些特征?

3. 你觉得什么样的教材才是好教材?

4. 你印象最深刻的教材是怎样的?为什么?

5. 你现在使用的教材有哪些优点?哪些不足?

    

在访谈中,研究者坚持以敏锐的头脑和开放的态度倾听受访对象的声音,并尽可能及时追问,从而获得更多数据资料。每位受访者的访谈时间控制在60分钟以内,且均在征得受访者同意的前提下进行了全程录音,并在访谈结束的1-2日完成了文本转录。针对转录材料,两位访谈者分别进行了检查和再确认,以最大限度确保受访者话语的原汁原味。

    

(三)数据分析

本研究使用Nvivo 12质性分析软件对资料进行高频词分析和编码分析。通过自下而上的编码方式,对收集的资料进行整理、重组、归纳,资料分析过程历经开放式编码(open coding)、主轴式编码(axial coding)、选择式编码(selective coding)三个阶段,以期准确地把握学生所提出的好教材特点的完整内涵。

    

1. 词频粗略统计

本研究剔除“无”“没有”等与教材特征不相关的信息,将整理后的文档导入Nvivo 12进行词频分析,将不是教材特征的词语添加至停用词列表。出现频次较高且排名前10的词语有“趣味性”“科学性”“结构性”“逻辑性”等,其中出现频次最高的词是“趣味性”。(见表1)通过词频统计,我们粗略地把握了学生对于好教材特征期待的总体趋势,为后续的分析提供了初步的方向。


表1  学生眼中好教材特征的词频统计表

图片

图片

   

2. 编码分析

编码分析就是把原始资料打散、重组、浓缩的过程,主要涉及如何对数据进行区分,添加标识,对相似的标识进行聚类,进而形成比较清晰的脉络。[14]费里迪(J.Fereday)和穆里-科克伦(E.Muir-Cochrane)指出,高质量的编码虽然在数据量上大量缩减,但更能够抓住现象的丰富性。[15]笔者基于科尔宾(J.Corbin)和施特劳斯(A.Strauss)所提出的开放式编码、主轴式编码和选择式编码三个阶段对原始资料进行三级编码(见图1)。[16]本研究坚持尊重学生表达的原意原则,对文本资料进行逐行阅读和编码分析,并保留具有丰富内涵的本土概念。


图片

图1  学生眼中好教材特征的编码分析


首先,进行开放式编码,以尊重学生表达的原意为原则,对文本资料进行逐行阅读,将有特定意义的词和句子标记,建立码号,再分析码号间的联系,将意义相似的码号整合在一起,形成相对稳定的编码类别。这轮编码从原始资料中提取了251个开放式编码,删除了少于3个开放式编码支持的概念,共形成了30个一级节点。

    

随后,进行主轴式编码,将开放式编码形成节点进行相关类属分析,将意义相关的编码聚合形成主轴概念。我们提炼了“积极的学习体验”“具有学科特点”“体现先进的理念”“遵循学的逻辑”“遵循学生发展规律”等11个节点。主轴概念与其下位的类属节点有明显的逻辑关系,如,我们将“教材难度相当,不卡顿”“诱发持续关注,愿意去探索”“激发学习兴趣和动机”等归为一类,命名为“积极的学习体验”。

    

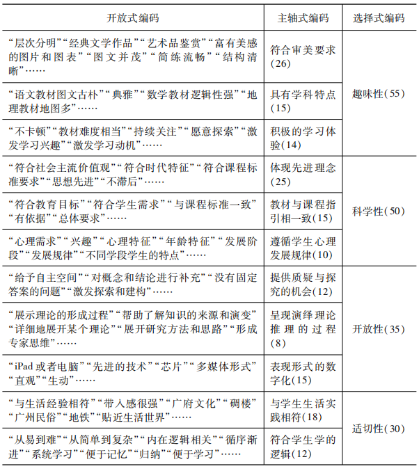
最后,进行选择式编码,在上一轮主轴编码的基础上进一步选择编码核心类属,再根据核心类属确定核心主题,围绕核心主题将其他主题关联起来。[17]我们对11个主范畴之间的内在逻辑进行分析,并最终确定了“趣味性”“科学性”“开放性”“适切性”4个三级节点核心类属(见表2)。


表2  学生眼中好教材的特征编码

图片

    

为了保证编码的可靠性,我们经过多轮编码并反复校验。如,在第一轮反馈中,对原始资料中所提炼的“逻辑性”特征修改为“科学性”。学生认为的“逻辑性”是指教材内容要符合学科逻辑,即教材具有“科学性”。在第二轮团体讨论与审思中,将“体现先进理念”修改为“科学性”,将“符合审美要求”修改为“适切性”等等。

       

三、研究发现


本研究以三级编码获得的概念之间的逻辑关系为依据,通过主轴编码提取了11个范畴,经由选择式编码得到了4个核心类属,形成了学生眼中好教材的四大特征:趣味性、科学性、开放性、适切性。

    

(一)趣味性

趣味性是学生提及最多且最为关注的好教材特征。对访谈资料的分析发现,趣味性对学生而言有非常丰富的内涵。学生认为趣味性并非浅表的“娱乐”,而是具有深刻的教育意义,即教材要符合审美要求,能够培养学生的审美意识;具有学科特点,能够吸引学生去翻阅;能给学生带来积极的学习体验。

    

好教材要遵循美学和教育学的基本原则,应该具有思想性和艺术性相统一的特点。在传递知识的同时,教材应该注重培养学生的思维能力和审美情趣。拉劳(E. Lalau)通过访谈学生对小学不同科目教科书的看法,发现学生喜欢图片清晰、有练习和实验的科学教科书,喜欢结构清晰合理的数学教科书等,并期待未来教材内容丰富、图片美观。[18]这些在我们的受访者中也有谈及。

    

一位9年级的学生说:“我比较喜欢的教材是结构清晰合理的数学教材。这本数学教材各章节的编排特别好,各章节之间相互联系、层次分明,这样的编排看着比较舒服,更重要的是章节内容清晰,我能够快速找到所需内容。”(S15-0611)还有同学期待“语文教材的内容选择可以引入经典文学作品、艺术品鉴赏等”。(S4-0608)也有同学提到:“好的教材蕴含着丰富的审美元素,比如排版设计、优美的语言、高质量的富有美感的图片和图表,这些应该都是我们对自己喜欢的教材爱不释手的原因。”(S1-0607)就像摩根(H. Morgan)在他的研究中提到的,印刷质量较高的图画书能帮助学生更好地理解和记忆所学内容。[19]好教材应该选取人类知识文化沉淀中的精髓,设计图文并茂且美观大方的版式,思想性与艺术性相统一,让学生的审美意识在潜移默化中觉醒。

    

好教材能够充分展现学科的特点和优势,有助于学生更好地理解和掌握学科知识,学生也更愿意去使用。在追问学生印象最深刻的一本好教材时,有位学生提到他印象最深刻的教材是一本数学教材:“我觉得这本数学教材之所以好,之所以能吸引我,是因为教材中引入了各种数学模型和算法,比较注重数学概念、公式、定理的推导和证明。对培养我的数学思维和数学方法的运用有很大的帮助。”(S7-0608)还有位学生提到她喜欢的是一本语文教材:“这本教材里的图片特别雅致,而且选择的文章都是大家之作,注重文学知识的传授和人文精神的熏陶,我们非常愿意认真研读,会觉得比较有深度。”(S14-0611)由此可见,学生喜欢的好教材展示了学科的独特性,体现了学科独特的视角和思维方式,能够吸引学生去翻阅。

    

教材是学习者获取知识的重要媒介,好教材可以唤醒、激励、引导和支持学生的自主学习,激发学生的兴趣动机,给学生带来积极的学习体验。[20]“如果教材难度相当,阅读的时候不至于卡顿,就会觉得教材的接受度比较高也易于理解,自己使用教材的频次也会更多。”(S15-0611)流畅的学习材料容易加工,而不流畅的学习材料较难加工。学习材料如果过于复杂或者不连贯,会增加学生的理解难度。而如果学习材料的设计更加流畅、易于理解,那么学生将会更容易加工和处理这些信息。[21]来自不同难度任务与思维游移的研究也证实了适当难度水平的重要性。“如果教材比较难,在阅读时常感到不流畅、不连贯、难以理解就容易走神,教材对我的吸引力就没那么大,想去探索的积极性也会被打击。”(S9-0609)

    

赛利(P. Seli)等人的研究发现与本研究的发现相契合,即个体面对高难度任务时,更容易出现无意识的思维游移,导致他们对当前问题的关注度降低,并可能表现出挫败和沮丧的情绪。相对地,个体在低难度任务下会更容易出现有意识的思维游移,这是因为低难度任务对他们的挑战性不足,使得他们感到无聊。[22]诚如我们所访谈的学生所言:“我觉得合理难度的教材能诱发我的持续关注并且愿意去探索,那些晦涩难懂或者阅读起来比较卡顿、有挫败感的教材就很难有兴趣去反复地查阅,太低于自己认知的教材给我的体验感也不是很好,使用率也会降低。”(S1-0607)好教材的编写要把握合理难度,就像比约恩(R. Bjork)提出的合理难度理论一样,如果个体在视觉上对知觉不流畅的学习材料进行解释和编码的任务超出了工作记忆的容量限制,那么这些学习材料的回忆率就可能会降低[23]。而与能力匹配的难度任务最不容易发生心智游移,有助于产生积极的学习体验感。[24]

    

(二)科学性

“科学”在《教育大辞典》的解读是“描述、解释和预言现实世界的过程和现象,揭示客观世界规律的理论描述。”[25]学生认为教材的科学性有其丰富的内涵,他们所理解的好教材的科学性即教材编写能够体现先进的理念,与课程指引相一致且遵循学生身心发展规律。

    

就顶层设计而言,教材编写从整体来看要体现先进的理念,需要融入符合时代发展和社会需求的先进思想、观念和理论。“教材具有深刻的教育价值,教材所孕育的文化理念能够指导我们面向现代化、面向世界、面向未来,它代表着时代进步的潮流和发展要求。现在我们使用的部分教材中的案例比较陈旧,没有及时更新,这不符合我们对好教材的期待,我们希望教材要具有超前性,至少能够体现社会发展和科技的进步,用过去的教材难以培养面向未来的我们。”(S6-0608)学生认为好教材的内容和形式能够反映社会发展和科技进步,要随着时代的变化而不断更新与发展,需要教材编写者保持对学科前沿和社会动态的关注,及时更新教材内容,以适应教育的需求和社会的发展。

    

教材设计与编写不可无“根”,教材总体设计要符合课程指引所规定的要求和标准。课程指引是根据教育目标和学生需求制定的,它为教材编写提供了指导和依据。在问及“学生认为目前使用的教材存在哪些问题”时,学生反映最多的是教材与课程标准之间存在参差性。如:“教材与课程标准相一致,我们才能更好地掌握重难点,我们在预习的时候才能跟上教师的教学进度,更好地掌握知识点,从而提高学习效果。但是,现在新课程标准已经出台,我们的教材并没有跟上。”(S12-0610)大部分学生认为教材与课程标准相一致是非常重要的,这样可以保证教学内容的全面性、系统性、连贯性,才能有助于提高学习质量,有效地落实课程内容和学业质量要求,符合学生年龄特点,激发学生的创造性和求知欲。[26]

    

学生是教材的读者,教材设计者要考虑学生的心理发展规律。学生的心理发展具有一定的规律性,随着年龄的增长,学生的兴趣、价值观、情感和意志等方面也会发生变化。教材编写应该关注学生的心理需求和兴趣爱好,激发学生的内在动力和学习热情。学生期望好教材能遵循身心发展规律,做好学段间的衔接。有学生提到:“我是刚小升初的学生,刚进入中学我觉得语文教材跨度太大,跟小学阶段的不太一样,难度一下就上来了,我的思维还没跟上。希望未来教材编写能够与小学的内容关联更多、衔接更好,不要一入中学就太大‘步子。”(S2-0607)还有学生认为:“教材要关注不同学段学生的特点,就比如小学数学教材更注重的是简单的运算方法,而中学数学教材更注重的是较为复杂的运算方法,像解方程、函数的运算,等等。”(S5-0608)

    

教材要关注不同学段学生的特点、不同学科专业以及不同类型教育的特点,实现教材在学段上的纵向衔接和学科上的横向关联。此外,不同学科以及同一学科不同学段的教材应相互协调配合,将各类知识、技能、方法按照学生的心理规律进行重新编排。以往研究也表明,顺应学生心理发展规律,合理的教材结构编排,能有效地提升教学效果。相反,不恰当的教材结构编排会削弱教学效果。[27]因此,遵循学生心理发展规律编写教材,可以使教材更加符合学生的学习需求和发展规律,提高教材的可读性和可教性,进而促进学生的全面发展。

    

(三)开放性

教材不仅是资源的提供者、结论的再现者这样的“角色”,更是能为学生提供拓展、质疑与探究的机会,协助学生主动建构知识、自主获得结论的提供者和引领者。[28]一位学生分享了她对于好教材的看法:“好教材不是‘死的、‘唯一的观点或答案的呈现,它应该有更大的包容性和开放度,给予我们自主的空间,我们可以对一些概念和结论进行补充。”(S5-0608)“教材的内容能与社会的热点问题相关联,可以给我们设计一些没有固定答案的问题,激发我们去探索和建构。”(S15-0611)教材的内容应具有一定的广度和深度,为学生提供多学科甚至跨学科的知识和观点,更重要的是能够引导学生自主探究和思考,使学生可以调整、补充与建构知识体系,促进其思维能力和创新能力的提高。

    

学生在教材内容结论性的呈现方面存在一定的困扰,希望好教材不仅要展示知识的内容,还要展示知识的来源、形成和发展过程,即呈现理论演绎推理的过程。一位学生描述了他对8年级物理教材的直观感受:“‘牛顿第一定律’这部分内容,如果可以引入相关科学家的生平趣事以及重要理论的形成过程,就能够激发榜样的力量,帮助我们了解知识的来源和演变。”(S3-0607)还有学生提出:“教材应该详细地展开理论或观点所提出的假设和思路,我觉得这样才能学习专家的逻辑,形成专家思维。”(S14-0611)学生期待教材能逐步地向他们展示获得知识的过程和学习的方法,使他们逐渐从模仿发展到独立思考,从学习发展到创新,最终形成专家思维,达到教材促进学生智力成长,提升解决实际问题的综合素养的目的。[29]

    

对一出生就跟网络、电子产品打交道的学生而言,他们对未来的教材有很多畅想。学生认为好教材应该对传统的纸质版教材进行数字化处理,即教材表现形式的数字化。在访谈的学生中,大部分都认同应对纸质教材做大改革:“我们是否可以不用纸质版教材,而是直接携带iPad或者电脑,或者运用先进的技术将芯片植入皮肤,不需要背那么重的书包,随时进行学习?”(S11-0610)学生期待教材可以实现轻便化、移动化,打破传统纸质教材在课堂上使用的时间和空间限制。还有学生提到:“希望将传统纸质教材的文字、图片等等转化为多媒体形式,如音频、视频、动画。”(S14-0611)学生期待教材实现多媒体化,能够更直观、生动地呈现教材内容,提高学生的学习兴趣和积极性。

    

(四)适切性

教材中的素材和情境创设要贴近学生的生活经验,要与学生生活实践相符。就如格里菲思(C. Griffiths)的研究发现,教材要具有与社会、当地情况以及学生生活经验的适切性。[30]在访谈过程中,有学生特别幸福地讲述了她较为难忘的某个教材片段。“我记得语文教材的最后一课有一张图片是教师骑着自行车带着学生。在学期的最后一课讲‘毕业‘离别‘展望特别有感触,代入感很强,预示着我们小学学习生涯的结束,同时又寓意我们长大了可以去往更远的未来。”(S9-0609)也有学生分享了教材内容与其生活相距甚远的片段:“广东省区域经济社会等水平相差较大且新广州人比较多,但教材可能缺乏对这些情况的考虑。比如:教材中所提到的碉楼、广府文化、广州民俗、地铁等对于一直生活在广州的本地学生而言可能比较好理解,可对于在广州就读的粤北、粤东或者外来省市学生而言就不清楚,在教材阅读以及做题的时候就很难理解。”(S15-0611)教材要充分考虑使用地区的实际情况,教材素材的选取、情境的创设要考虑不同学生的实际情况。学生使用教材进行学习的过程也是其自我建构的过程,因此,教材应嵌入与学生生活息息相关且生动有趣的事迹,使内容尽可能贴近学生的生活世界,以促进学生自身认知能力的发展。如此,学生才可以与教材内容产生深刻的共鸣,从而提高学习效果。

    

心理学研究表明,学生的学习并非单纯地接纳新知,而是要遵循学的逻辑,基于原有的思维架构进行有意义的重新构建。[31]学生期待教材编写符合学生的认知规律,符合学生学的逻辑。从易到难、从简单到复杂地安排学习内容,注重学习内容的内在逻辑联系,使学生能够理解各个知识点之间的联系和区别。但很多学生谈到目前教材的编写对“学生如何更好地学”关注得太少。有位学生谈道:“地理学科的第一章是‘认识地球’,这一章是七年级最难的知识点,将它放在教材的最前面,也就是我们刚接触一个全新学科的时候,直接就上手最难的部分,这样就有很多同学在第一章学习后被‘劝退”。(S4-0608)还有学生建议:“数学教材也可以将一些概念、公式等归纳放在教材的最后几页,有利于我们系统地学习,便于我们记忆。”(S8-0609)在学生眼里,好教材除了是教师教的“教材”,要便于教,更是学生学的“学材”,要便于学。教材的基本立场要从教师本位、教的立场转向有利于学生学习的立场,要遵循学生学的逻辑,真正为学生提供结构化的支架,帮助学生建构学习。

    

四、结论与启示


研究发现,学生对于好教材特征的认识呈现出丰富的样态,主要表现为趣味性、科学性、开放性、适切性这四大特征。对学生眼中好教材特征的揭示、回应了国内外关于学生教材偏好的相关研究,并在研究结果上具有一定的一致性。探究学生眼中好教材的特征与意蕴意在编写出学生眼中的好教材,未来教材的编写需要以学生对好教材的期待为重要依据,坚持国家意志与学生需求相统一这个核心原则,走向“教材”与“学材”的融合,实现教材激发、维持学生学习兴趣的功能。

    

(一)基于学生对好教材的期待:好教材编写的重要依据

教材使用的主体是学生,教材编写要关注学生对教材的意愿与期待,这关乎教材使用的效果以及教材的使用率。教材设计与编写者需要从使用主体主观感受的角度出发,考虑什么样的教材是学生所喜爱、所接受、所愿意使用的,只有教材符合学生所期待的某些特征才能被学生主体所接受,才能真正调动学生的主观能动性,教材的教育价值才能发挥到最大。教材设计与编写要基于学生需求,以他们所喜好的教材特征即趣味性、科学性、开放性、适切性为重要依据。

    

学生对“趣味性”的理解主要涉及两个层面:一是将其视为基于主体本能的自然表现,是一种生理体验的直接心理感受;二是主体后天信息加工基础之上的主观表现。[32]教材编写既要符合学生生理水平的视觉偏好,文字表达规范准确、可读性强,版面设计美观大方,图文合理且层次丰富,又要满足学生心理特点的情感需求,素材选取丰富、典型,难易度合理,使其产生积极的学习体验,从而有效地吸引学生的注意力。

    

教材最鲜明的特性是服务于学科知识体系及其呈现方式,“科学性”是其作为知识文本所具备的天然属性。教材是课程标准的具体化,是以“传播真理、揭示谬误”的身份出现的[33],不符合课程标准的教材,何谈其科学性呢?因此,多主体依据课程标准协同商定教材编写是确保教材科学性的基石,也是学科内容完整性和无争议性的坚实保障。与此同时,教材的科学性还表现在其与学生身心发展水平的相适应上。正如夸美纽斯(J. Comenius)所强调的,教材内容必须与儿童的身心发展相契合。教材编写要注意由浅入深、由易到难、由近及远、逐步推进,使学生实现从感性认识到理性认识的转变。[34]

    

“开放性”是相对“单一性、封闭性”提出的,意味着教材编写就其形式而言不局限于传统的纸质教材,也应拥抱数字化时代潮流,编写数字教材,满足学生对多元化学习资源的需求。无论教材以何种形式存在,教材编写都应充分体现国家意志、社会发展需求以及学生的身心发展规律,在国家课程标准的框架下研发知识内容,以彰显自身作为教材的本质属性。[35]同时,教材编写应导向问题的解决与探究行为的实现,教材不仅要呈现理论知识,更需要展示理论推理和演绎的过程,要给学生留白,引导学生进行思考和探索,鼓励其对教材进行补充。

    

教材编写还要考虑其“适切性”,教材中的知识是专门为学生学习而选取的,与学生经验相适宜的知识最为关键。教材的内容及呈现形式需要重视学生的经验,对知识的选取不以权威性为唯一标准,也应根植于学生日常生活情境的文化实践,需要思考哪些知识能在学生的生活中有所体现,是否与学生的生活实践相契合。为了确保教材的适切性,教材编写时有必要组建教材编审共同体分析学生成长环境,从学生实际经验和生活出发,协作寻找和开发适合学生发展的文化资源。[36]除了知识的选取,知识的呈现也同样重要。教材的编排要遵循学生学的逻辑,只有教材真正符合学生的学习习惯与规律,才能实现教材依学、易学、促学。

    

(二)坚持国家意志与学生需求的统一:好教材编写的核心原则

教材作为践行国家意志的具体形态之一,是国家意识形态斗争的主战场,具有鲜明的政治导向和意识形态特征,是政党意识形态领导权的集中体现。教材不仅体现了国家主流意识形态对非主流意识形态的立场和态度,还体现了对多元文化知识的筛选与抉择,以及对历史传承与未来发展的规划。从更深层次的角度看,教材能够折射出一个国家和民族的核心价值观、历史观和世界观。它反映着国家意图塑造的文化特性和公民特质,同时也能展现出国家对差异的包容程度以及对未来的期许。[37]我国秉持的是国家意志先行、国家权力主导的教材建设理路[38],但这并非对学校等主体参与资格或权利的否定,又鉴于唯有学生乐于接受教材,教材的教育价值才能在学生身上得以体现和验证,因此,教材编写要秉持国家意志与学生需求相统一这个核心原则。

    

(三)走向“教材”与“学材”的融合:好教材编写的未来取向

以往将教材视为知识的载体和学生学习的客观对象,更为关注教材是否适合教师理解,是否有利于教学,表现出较为明显的“教本”特征。这样的教材具有独立于学习者而存在的实体特征,往往缺乏与学习者的主体相关性,不利于学习者与教材之间的互动,也很难帮助学习者实现自身的学业发展。[39]教好是为了学好,因此,仅仅关注教材的教学属性是不够的,好教材需要经过精心设计,既要为教师的教提供支持也要考虑学生学的需求。好教材的编写应走向“教材”与“学材”的融合。教材编写既要利于教又要促进学习者的自主发展,发挥学生主体性,要关注其能否为学习者提供兼具“连贯性”的内容结构和“生成式”促学特征的知识体系,充分考虑学习者认知发展的阶段性特征与规律。[40]此外,教材编写还应尽可能地采用学生易于接受的表达方式,避免过于复杂和抽象的内容,从而使学生能够更好地理解知识,发挥教材唤醒、激发、维持学生学习兴趣的功能。

    

本研究基于学生立场揭示了好教材的四大特征,分析了学生对于这些特征的理解和期待,为未来教材的编写和选择提供了方向和启示。关于教材的进一步研究可以聚焦以下问题:

    

一是教材研究需要多元视角。本研究受到研究时间及外部环境限制,仅选取学生作为研究对象,而学生作为教材评价的其中一个主体,单一的视角有其局限性。后续研究还要关注其他主体对教材的看法,从不同角度分析好教材,服务教材建设。教材在满足学习者的期待、遵循学生学习规律,具有趣味性、科学性、开放性、适切性的基础上,还需思考其思想性、政治性等等,这样才能真正落实立德树人的根本任务,发挥培根铸魂、启智增慧的功能。同时,需要从不同角度进行观照,如:从社会文化视角出发,强调教材作为文化传承与创新的载体,应反映不同文化群体的价值观,教材研究需要关注不同文化背景学习者的需求;从技术视角出发,教材研究应关注如何利用现代科技改进教材内容的呈现方式;从评价视角出发,教材研究应关注如何建立科学、客观、全面的教材评价体系,以确保教材的质量和使用的有效性等。

    

二是教材研究需要多种方法。本研究是质性研究,聚焦学生对教材的整体看法。质性研究有助于我们深入了解学生的需求、体验和反馈,从而优化教材的设计与使用。然而,为了更全面地开展教材研究,未来可以在本研究基础上进一步开展相关的量化研究。通过大规模的调查,系统地了解不同学段、不同学科教材设计与编写的差异性以及学生使用教材的具体情况,还可以借鉴当代心理学的研究方法和相关结论,特别是学习心理学、脑科学方面的研究进展开展教材研究,为教材编写者立足于我国国情和学生实际状况设计与编写教材提供参考。


参考文献: 

图片

图片